
Efficient implementations for Sorted L-One Penalized Estimation (SLOPE): generalized linear models regularized with the sorted L1-norm.
You can install the current stable release from CRAN with the following command:
install.packages("SLOPE")Alternatively, you can install the development version from GitHub with the following command:
# install.packages("pak")
pak::pak("jolars/SLOPE")By default, SLOPE fits a full regularization path to the given data.
Here is an example of fitting a logistic SLOPE model to the built-in
heart dataset.
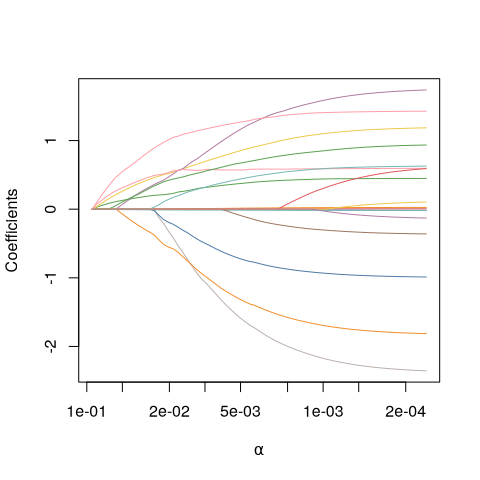
library(SLOPE)
fit <- SLOPE(heart$x, heart$y, family = "binomial")We can plot the resulting regularization path:
plot(fit)
We can also perform cross-validation to select optimal scaling of the regularization sequence:
set.seed(18)
cvfit <- cvSLOPE(heart$x, heart$y, family = "binomial")
plot(cvfit)
SLOPE uses semantic versioning.
Please note that the ‘SLOPE’ project is released with a Contributor Code of Conduct. By contributing to this project, you agree to abide by its terms.